LT7019B

ERDVINIO MIKROOBJEKTO MATMENŲ IR JO PAVIRŠIAUS RELJEFO NUSTATYMO SISTEMA IR BŪDAS

SYSTEM AND METHOD OF DETERMINING THE DIMENSIONS OF A SPATIAL MICROMETRE-SIZED OBJECT AND ITS SURFACE RELIEF

Referatas

[LT] Išradimas skirtas mikrometrinio dydžio erdvinių objektų matmenims ir paviršiaus reljefui nustatyti, generuojant tiriamojo erdvinio mikroobjekto sudėtinį vaizdą, naudojant mikroskopą. Išradimu siekiama pagerinti nustatymo kokybę, kai objektas yra skaidrus ar dalinai skaidrus arba kai objekto paviršius minkštas ir (arba) lengvai pažeidžiamas. Tiriamasis erdvinis mikroobjektas mikroskopu yra fotografuojamas iš viršaus, jutikliu nustatomas mikroobjekto kontūras, kurio ribose mikroobjektas žingsniniu būdu yra skenuojamas elektrocheminių savybių matavimo elektrodu, matuojant kiekviename skenavimo taške elektrocheminį aktyvumą tarp minėto elektrodo jautriojo paviršiaus ir mikroobjekto paviršiaus, taip nustatant tiriamojo mikroobjekto aukštį ir jo koordinates kiekviename skenuojamame taške. Kompiuterio procesoriuje įdiegtos programos dėka gauti duomenys iš mikroskopo ir optinio jutiklio (3), bei duomenys iš elektrocheminių savybių matavimo elektrodo, susieti atitinkamai su kiekvieno skenuojamo taško koordinatėmis, suliejami, gaunant bendrą tiriamojo erdvinio mikroobjekto vaizdą su realiais jo matmenimis ir jo paviršiaus reljefu.

[EN] The invention relates to systems for determining the dimensions and surface relief of micrometre-sized spatial objects by generating a composite image of the examined spatial object using the microscope. The invention aims to improve the detection quality when object is transparent or partially transparent or when the surface of the object is soft and/or easily damaged. The examined three-dimensional micrometre-sized object is photographed from above with a microscope, and the contour of the micrometre-sized object is determined by the sensor with an electrode for measuring electrochemical properties between the sensitive surface of the mentioned electrode and the surface of the micrometre-sized object at each scanning point, thus determining the height of object under investigation and its coordinates at each point at the scanned point. Thanks to the program installed in the computer processor, a general image of the examined spatial micrometre-sized object with its real dimensions and its surface relief is obtained.

Aprašymas

[0001] TECHNIKOS SRITIS

[0002] Išradimas skirtas mikrometrinio dydžio erdvinių objektų matmenims ir paviršiaus reljefui nustatyti. Tiriami minėti mikrometrinio dydžio erdviniai objektai gali būti biologiniai objektai, pavyzdžiui, žmogaus, gyvūnų ar vienaląsčių organizmų audinio ląstelės. Tokių mikroobjektų tyrimas reikalingas praktiniams ir mokslo tyrimo darbams medicinos, biologijos, biochemijos ir gretimose srityse. Tokių mikroobjektų tyrimas susiduria su problema, kad tiriant mikrometrinio dydžio erdvinius objektus, kurių matmenys artimi šviesos bangos ilgiui, optinio vaizdo kokybė yra ribota. Iš kitos pusės, mechaninių sistemų virpesiai ir radialiniai ir ašiniai tarpai pavarose trukdo optinio mikroskopo veikimui.

[0003] Išradimas skirtas kompleksiniam sprendimui tiriant erdvinius mikroobjektus, kai objekto centras, plotas ir reljefas bei elektrocheminės savybės nustatomos siūlomu įrenginiu, naudojant sukurtą sistemą, naudojančią tyrimo algoritmą, pagrįstą jutiklių duomenų suliejimu.

[0004] TECHNIKOS LYGIS

[0005] Mikrometrinio dydžio objektų vizualizacijai, šiuo metu taikomas didelis metodų ir įrenginių kiekis. Vienas tokių įrenginių aprašytas JAV patente US7391565B2, kuris aprašo sutapdinto židinio kelių optinių sistemų optinį skenavimo įrenginį. Jame įmontuota optinė sistema, kuri sudaryta taip, kad apšviečiančio spindulio židinys yra sukoncentruotas objekto apšvietimo taške, t.y. stebėjimo vietoje. Iš kitos pusės šviesos spindulio židinys eina nuo apšviestojo taško į apšviestą tašką ant objekto plokštumos; numatytas bent vienas pasukamas veidrodis, kuris atspindi apšvietimo spindulį, tuo pačiu leisdamas skenuoti stebimąjį objektą stebėjimo plokštumos atžvilgiu. Tuo pat metu šviesos spindulys projektuoja šviesos tašką fiksuotoje padėtyje. Pirmoji erdvinio šviesos filtravimo sistema sumontuota pirmoje objekto plokštumoje, kuri nufiltruoja šviesos tašką, kuri parodo šviesos spindulio padėtį. Tokia sistema yra labai pažangi ir efektyvi, tačiau ji yra labai brangi, reikalauja ypatingos apsaugos nuo išorinių virpesių bei tinka tik objektams su išreikštu plokščiu paviršiumi.

[0006] Kitas žinomas įrenginys skirtas mikrometrinio dydžio objektams vizualizuoti, aprašytas Vokietijos patente DE102011000835B4. Jame pateikiamas skenuojantis mikroskopas su įmontuotu šviesos bloku, kuris emituoja šviesos spindulį, kuris per lęšį koncentruoja šviesos spindulį ant tiriamojo objekto, o skenavimo įrenginys, perkėlinėja apšvietimo židinį tiriamajame objekto plote. Spindulio švietimo kryptis keičiama sutapdinant šviesos spindulį su objektyvo okuliaru. Tokio tipo optinis skenuojantis mikroskopas užtikrina aukštą vaizdo kokybę, tačiau taip pat jautrus aplinkos virpesių fonui bei tiriamojo objekto medžiagos šviesos absorbcijai. Įrenginys taip pat yra brangus, turi sutapdintas optines sistemas, todėl reikalauja periodinio reguliavimo.

[0007] Kitas žinomas įrenginys, skirtas mikrometrinio dydžio objektams vizualizuoti, apima adaptyvų skenuojantį mikroskopą, aprašytą Kanados patente CA2887052C, kuriame projektuojamas šviesos spindulys pozicionuojamas pagal daugiau nei vieną ašį, sukant šviesos spindulio šaltinį arba optinę nukreipimo sistemą. Ši optinė sistema yra labai kompaktiška, gerokai aplenkianti savo savybėmis klasikinės konfigūracijos lęšių ir veidrodžių sistemą. Adaptyvi optinė sistema turi labai mažą dispersiją, chromatinę aberaciją, periferinę aberaciją. Ši sistema pasižymi puikiomis optinėmis savybėmis, tačiau realaus objekto mastelio nustatymas tampa problema, kadangi optinės sistemos didinimas kinta nuo atstumo iki objekto, o šis priklauso nuo ryškumo nustatymų; be to, ji pasižymi didele kaina.

[0008] Japonijos patento paraiškoje JP2019056917A pateikiamas būdas ir įrenginys, skirti mikrometrinio dydžio objektams vizualizuoti su pilnai automatiniu ir greitu mikroskopinio bandinio skenavimu ir skaitmenizavimu. Siūlomas įrenginys turi elektrinę pavarą: pirmasis sprendimas, kai bandinys stumiamas pastoviu greičiu ant mėginio paviršiaus išilgai pagrindinės ašies nuo apibrėžtos pirmosios pozicijos į apibrėžtą antrąją poziciją, antrasis sprendimas - kai bandinys juda bandinio paviršiumi išilgai antrosios ašies, statmenos pagrindinei judėjimo ašiai. Skeneryje sumontuota elektrinė pavara; apšvietimo sistema; kamera, sumontuota statmenai bandinio paviršiui ir pagrindinei ašiai; duomenų apdorojimo įranga su procesoriumi vaizdo duomenų apdorojimui ir saugojimui. Bandinys iš pradžių perkeliamas pagal vieną ašį, po to perstumiamas pagal antrąją ašį, tuo užtikrinant pilną bandinio skenavimą. Tokia skenavimo sistema yra efektyvi, tačiau brangi ir naudoja tik vienos kameros duomenis vertinant bandinio vaizdą, todėl gautas vaizdas yra nepakankamo ryškumo.

[0009] Įrenginys mikrometrinio dydžio objektams vizualizuoti, aprašytas JAV patente US10725279B2, kuriame yra naudojamas išplėstinis optinis mikroskopas. Jis sudarytas iš mikromonitoriaus, veikiančio kaip šviesos šaltinių matrica, sukurianti struktūrinį bandinio apšvietimą, vaizdo jutiklio, kuris užfiksuoja bandinio vaizdą ir mikroskopo objektyvo, kuris nukreipia šviečiančios matricos šviesos srautą link bandinio ir atsispindėjusią šviesą vaizdo jutikliui. Mikroskopo objektyvas turi keičiamą židinio nuotolį ir jo keitimas ties optine ašimi stipriai keičia didinimą viename iš jam patenkančių apšviestų taškų, kurio vaizdas fiksuojamas vaizdo jutiklyje. Šis įrenginys dirba tik su optiškai aptinkamu reljefu, naudojant atspindžio šviesą, todėl ribotai tinka dirbant su mikrometrinio dydžio biologiniais objektais, nes jie dažniausia yra skaidrūs.

[0010] PCT patento paraiškoje WO2021196419A1 aprašytas įrenginys mikrometrinio dydžio objektams vizualizuoti 3D formate, fiksuojant objekto paviršiaus taškų erdvines koordinates, naudojant neardomąją optinę techniką, ypač gilaus lauko mikroskopinę sistemą, kuri susijusi su fotoelektrinių elementų neardomuoju trimačiu matavimu. Mikroskopo sistema sudaryta optinio mikroskopo, fotoelektrinio kontūro jutiklio, trimačio pozicionieriaus platformos, valdymo modulio ir PC procesoriaus, kur trimatis pozicionierius sudarytas iš išilgai x-y ašių kryptimis veikiančios platformos ir atskiros z ašies pakėlimo modulio. Optinis mikroskopas suderintas su apšvietimo šaltiniu ir vaizdo formavimo įtaisu. Valdymo modulis apima trimačio pozicionieriaus valdymo bloką, signalo apdorojimo blokas sujungtas su fotoelektriniu kontūro jutikliu. Sistemoje yra maitinimo šaltinis, o vaizdo registravimo ir perdavimo blokas perduoda gautą vaizdą kompiuteriui. Taikant atitinkamą matavimo metodą su erdvine ypač gilaus lauko mikroskopine sistema, bandinys gali būti stebimas jo nesuardant, fotografuojant 3D spalvotą vaizdą ir atliekant tikslų 3D matavimą dideliame lauke, pasiekiant tikslius objekto matmenis, išlaikant detales ir tikslias objekto spalvas.

[0011] Šis metodas sunkiai pritaikomas skaidriems biologiniams objektams tirti, nes vaizdo atspindys, kai šviesos šaltinio spindulys nėra statmenas apšviečiamam paviršiui, yra žemos kokybės ir sunkiai pritaikomas vaizdo apdorojimui. Mechaninių sistemų virpesiai ir radialiniai ir ašiniai tarpai pavarose trukdo optinio mikroskopo veikimui.

[0012] Europos patentas EP3092459B1 aprašo būdą, kuriuo tiriant mikroobjektus sudaromas erdvinio objekto jungtinis vaizdas, naudojant mikroskopą, kai naudojamas daugybinis skirtingų objekto plotų trimačių vaizdų perdengimas su bent vienu gretimo paviršiaus vaizdu, turinčiu pakankamą vaizdo raišką, sukuriant trimatį mikrostruktūros vaizdą, kurio matmenys statmenai objektyvui ir išilgai optinės ašies siekia dešimt ar dar mažiau mikrometrų. Kiekvienas vaizdas su atskira koordinačių sistema apibrėžia kūno padėtį ir paviršiaus fragmento normalės kryptį, persidengiančių fragmentų parametrai įtraukiami į bendrą vaizdą. Gautas mikrostruktūros vaizdas atstatomas pagal persidengiančių regionų parametrus ir sujungti vaizdai suformuoja bendrą erdvinį vaizdą.

[0013] Žinomas patentas aprašo sistemą, skirtą sukurti erdvinio tiriamo mikroobjekto paviršiaus sudėtinį vaizdą, sistema apima korpusą, kuriame sumontuoti mikroskopas, skirtas erdviniam tiriamojo mikroobjekto paviršiaus ypatybių atvaizdavimui, laikiklis, skirtas tiriamam mikrobjektui išdėstyti, pozicionavimo priemonė, skirta minėtam laikikliui ir mikroskopui perkelti vienas kito atžvilgiu išilgai x-ašies ir(arba) išilgai y-ašies ir (arba) išilgai z-ašies tam, kad tiriamas objektas išsidėstytų pasirinktoje padėtyje atžvilgiu mikroskopo optinės ašies, kompiuterį su programuojamu procesoriumi, palaikančiu ryšį su mikroskopu ir suprogramuotu gauti tiriamų mikrostruktūrų su skirtingomis koordinatėmis vaizdus ir juos sujungti, suformuojant bendrą tiriamojo erdvinio mikroobjekto vaizdą.

[0014] Šis būdas ir sistema išsprendė statmeno paviršiui apšvietimo problemą, tačiau šis būdas pagrįstas atspindžio šviesos naudojimu tyrimams atlikti, todėl tiriant šiuo būdu skaidrius ar dalinai skaidrius mikroobjektus arba mikroobjektus su minkštu ir (arba) lengvai pažeidžiamu paviršiumi gautas ir atvaizduotas mikroobjekto erdvinis vaizdas yra nepakankamos kokybės.

[0015] Sprendžiama techninė problema

[0016] Išradimu siekiama pagerinti erdvinio mikroobjekto vaizdo ir jo paviršiaus reljefo nustatymo kokybę, kai objektas yra skaidrus ar dalinai skaidrus arba kai objekto paviršius minkštas ir (arba) lengvai pažeidžiamas.

[0017] IŠRADIMO ESMĖS ATSKLEIDIMAS

[0018] Uždavinio sprendimo esmė pagal pasiūlytą išradimą yra ta, kad erdvinio mikroobjekto matmenų ir jo paviršiaus reljefo nustatymo sistemoje, generuojančioje tiriamojo erdvinio mikroobjekto sudėtinį vaizdą, apimančioje korpusą, kuriame sumontuoti mikroskopas, laikiklis, skirtas tiriamajam erdviniam mikroobjektui išdėstyti, pozicionavimo priemonė, skirta minėtam laikikliui ir mikroskopui paslinkti vienas kito atžvilgiu išilgai x-ašies ir(arba) išilgai y-ašies ir (arba) išilgai z-ašies tam, kad tiriamasis mikroobjektas išsidėstytų pasirinktoje padėtyje atžvilgiu mikroskopo optinės ašies, kompiuterį su programuojamu procesoriumi, palaikančiu ryšį su mikroskopu ir suprogramuotu gauti bendrą tiriamojo mikroobjekto erdvinį vaizdą, sistemoje numatyti optinis jutiklis ir elektrocheminių savybių matavimo elektrodas, o korpuse sumontuota pozicionavimo priemonė apima:

[0019] - horizontalaus pozicionavimo priemonę, turinčią du laisvės laipsnius išilgai x-y ašių,

[0020] - pirmą vertikalaus pozicionavimo priemonę, turinčią laisvės laipsnį išilgai z-ašies, ir

[0021] - antrą vertikalaus pozicionavimo priemonę, turinčią laisvės laipsnį išilgai z-ašies, bei išdėstytą korpuse per pasirinktą horizontalų atstumą nuo pirmosios vertikalaus pozicionavimo priemonės, kur

[0022] prie horizontalaus pozicionavimo priemonės yra pritvirtintas optinis jutiklis, virš kurio pritvirtintas laikiklis, kuriame išdėstytas tiriamasis erdvinis mikroobjektas,

[0023] minėtas mikroskopas pritvirtintas prie pirmosios vertikalaus pozicionavimo priemonės, o elektrocheminių savybių matavimo elektrodas pritvirtintas prie antrosios vertikalaus pozicionavimo priemonės, kur

[0024] horizontalaus pozicionavimo priemonė gali judėti x-y ašių kryptimis bei išsidėstyti pasirinktose padėtyse mikroskopo bei elektrocheminių savybių matavimo elektrodo vertikalių ašių atžvilgiu, kur

[0025] sistemos veikimo metu, kai tiriamasis erdvinis mikroobjektas yra mikroskopo matymo lauke, jis fotografuoja tiriamąjį erdvinį mikroobjektą, o optinis jutiklis fiksuoja tiriamojo erdvinio mikroobjekto tikro dydžio kontūrą, bei duomenys iš mikroskopo ir optinio jutiklio perduodami į kompiuterio procesorių ir atmintį;

[0026] kai tiriamasis erdvinis mikroobjektas horizontalaus pozicionavimo priemonės dėka atsiranda elektrocheminių savybių matavimo elektrodo matavimo lauke, kuriame vykdomas mikroobjekto žingsninis skenavimas x- y plokštumoje, apibrėžtoje minėtu kontūru, pagal kompiuterio procesoriumi nustatytą trajektoriją, skenuojamų taškų skaičių bei jų tankį, kur kiekviename skenuojamame taške elektrocheminių savybių matavimo elektrodas matuoja elektrocheminį aktyvumą, kuris susiejamas su realiomis pozicionavimo priemonių koordinatėmis kiekviename skenuojamame taške ir įrašomas į kompiuterio atmintį,

[0027] kompiuterio procesorius suprogramuotas taip, kad atmintyje įrašyti minėti duomenys gauti iš mikroskopo, optinio jutiklio ir iš elektrocheminių savybių matavimo elektrodo, kurio duomenys susieti su skenuojamų taškų koordinatėmis yra suliejami gaunant bendrą tiriamojo erdvinio mikroobjekto vaizdą su realiais jo matmenimis ir jo paviršiaus reljefu.

[0028] Skenuojamame taške elektrocheminių savybių matavimo elektrodo matuojamas elektrocheminis aktyvumas susiejimas su realiomis pozicionavimo priemonių koordinatėmis kiekviename skenuojamame taške yra gaunamas pagal valdymo komandas, kurios generuojamos pagrindiniame procesoriuje, atsižvelgiant į vartotojo pasirinkto tiriamojo erdvinio mikroobjekto dydį ir formą, tokiu būdu sukuriant skenavimo elektrocheminių savybių matavimo elektrodu trajektoriją.

[0029] Tiriamasis mikroobjektas gali būti pasirinktas iš biologinių objektų, tokių kaip žmogaus, gyvūnų ar vienaląsčių organizmų audinio ląstelės.

[0030] Tiriamasis mikroobjektas gali apimti vieną, kelias ar daugybę minėtų ląstelių.

[0031] Kitas pasiūlyto išradimo realizavimo pavyzdys yra erdvinio mikroobjekto matmenų ir jo paviršiaus reljefo nustatymo būdas, generuojant tiriamojo mikroobjekto sudėtinį vaizdą, naudojant mikroskopą, kuris apima šiuos etapus:

[0032] - fotografuoja tiriamojo mikroobjekto vaizdą iš viršaus mikroskopu ir duomenis perduoda į kompiutero atmintį,

[0033] - fiksuoja tiriamojo objekto tikro dydžio kontūrą optiniu jutikliu,

[0034] - perstumia tiriamąjį erdvinį objektą į elektrocheminių savybių matavimo elektrodo matavimo lauką,

[0035] - elektrocheminių savybių matavimo elektrodu skenuoja tiriamąjį erdvinį mikroobjektą objektą x-y plokštumoje, apibrėžtoje jo kontūru, pagal kompiuterio procesoriumi nustatytą trajektoriją ir užduotą skenuojamų taškų skaičių bei jų tankį, kur kiekviename skenuojamame taške elektrocheminių savybių matavimo elektrodas matuoja elektrocheminį aktyvumą, pagal kurį nustatomas mikroobjekto aukštis skenuojamame taške,

[0036] - susieja išmatuotą elektrocheminį aktyvumą kiekviename skenuojamame taške su realiomis atitinkamai kiekvieno skenuojamo taško koordinatėmis ir gautus duomenis perduoda į kompiuterio atmintį,

[0037] - kompiuterio procesoriuje įdiegtos programos dėka gautus duomenis iš mikroskopo, optinio jutiklio ir iš elektrocheminių savybių matavimo elektrodo duomenis susietus atitinkamai su kiekvieno taško koordinatėmis sulieja, gaunant bendrą tiriamojo erdvinio mikroobjekto vaizdą su realiais jo matmenimis ir jo paviršiaus reljefu.

[0038] Išradimo naudingumas

[0039] Pasiūlyta sistema ir būdas atlieka automatizuotą mikroobjekto paviršiaus projekcijos (kontūro) matavimą ir paviršiaus reljefo nustatymą. Jis automatiškai pateikia tiriamojo erdvinio mikroobjekto tikrų matmenų 3D (erdvinį) modelį.

[0040] Šis išradimas leidžia sukurti kokybišką erdvinio mikroobjekto vaizdą ir gauti jo tikrą dydį, nes optinio mikroskopo gautas vaizdas papildomas realaus dydžio parametrais iš vaizdo jutiklio, elektrocheminių savybių matavimo elektrodo ir pozicionavimo pavarų. Šis išradimas leidžia nustatyti tikruosius objekto matmenis nepriklausomai nuo jo skaidrumo.

[0041] Tai pasiekiama naudojant mikroskopo kamerą, optinį jutiklį, pozicionavimo priemonę, susietą su žingsniniu varikliu kaip pavara, kurios išėjimo grandies padėtis yra žinoma pagal varikliui užduotų valdymo impulsų skaičių, bei ant vertikalios ašies sumontuotą elektrocheminių savybių matavimo elektrodą tiriamojo objekto paviršiaus tyrimui, nustatant jo aukštį. Mikrometrinio dydžio erdvinio objekto tyrimo sistema turi trijų ašių pozicionierių su papildoma vertikalia ašimi, skirta elektrocheminių savybių matavimo elektrodui, kuris leidžia nustatyti realų tiriamojo objekto dydį papildant optinį vaizdą realiomis koordinatėmis apskaičiuojamomis pagal užduodamus pozicionieriaus pavarų žingsninių variklių posūkių kampus.

[0042] TRUMPAS BRĖŽINIŲ APRAŠYMAS

[0043] Pav. 1a pavaizduota mikroobjekto matmenų ir paviršiaus reljefo nustatymo sistemos schema pirmajame etape, kai mikroskopas yra virš tiriamojo objekto.

[0044] Pav.1b pavaizduota mikroobjektų matmenų ir paviršiaus reljefo nustatymo sistemos schema antrajame etape, kai elektrocheminių savybių matavimo elektrodas yra virš tiriamojo objekto.

[0045] Pav. 2 pavaizduota sistemos pagal Pav.1a ir Pav. 1b loginė schema.

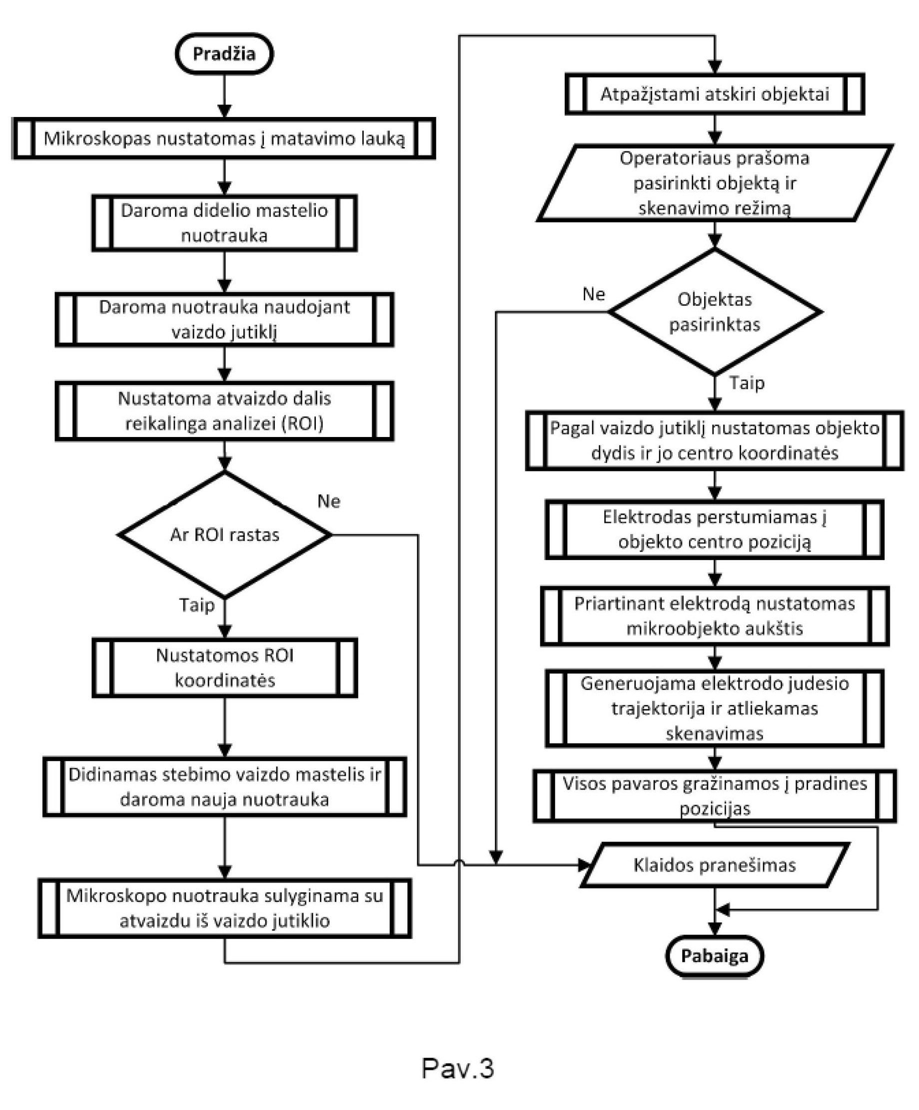
[0046] Pav. 3 pavaizduotas sistemos fizinio veikimo algoritmas.

[0047] Pav. 4 pavaizduotas jutiklių signalų suliejimo loginė schema.

[0048] Pav. 5 pavaizduotas bandinys su mikroobjektų sankaupomis.

[0049] IŠRADIMO REALIZAVIMO PAVYZDŽIAI

[0050] Pasiūlytą tiriamojo erdvinio mikroobjekto matmenų ir paviršiaus reljefo nustatymo sistemą sudaro: korpusas 1, x ir y laisvės laipsnių horizontalaus pozicionavimo priemonė 2, vaizdo jutiklis 3, pirmoji vertikalaus pozicionavimo priemonė 4, mikroskopas 5, antroji vertikalaus pozicionavimo priemonė 6, elektrocheminių savybių matavimo elektrodas 7, duomenų surinkimo ir apdorojimo įrenginys 8, kompiuteris 9, vizualizacijos ekranas 10, tiriamas mikroobjektas 11, laikiklis 12, mikrokompiuteris 13, programinė įranga LinuxCNC 14, pozicionierių pavarų valdikliai 15, potenciostatas 16, tinklo valdiklis 17, USB valdiklis 18, atmintis 19, algoritmas 20, CPU (centrinis procesorius) 21, valdymo komandos 22, tiriamo objekto topografinių savybių žemėlapis, bandinys 24, bandinyje esančių mikroobjektų sankaupos 25.

[0051] Pav.1a ir Pav.1b pavaizduota tiriamojo erdvinio mikroobjekto matmenų ir paviršiaus reljefo nustatymo sistema, kur mikroobjektu gali būti biologiniai objektai, pavyzdžiui, žmogaus, gyvūnų ar vienaląsčių organizmų audinių ląstelės. Sistema turi korpusą 1, montuojamą ant antivibracinio stalo. Ant korpuso 1 horizontaliosios dalies yra išdėstyta dviejų x ir y laisvės laipsnių horizontalaus pozicionavimo priemonė 2, susieta su horizontalaus pozicionavimo pavaromis (brėžinyje neparodytos). Prie horizontalaus pozicionavimo priemonės 2 pritvirtintas vaizdo jutiklis 3, virš kurio montuojamas laikiklis 12, pavyzdžiui, Petri lėkštelė, kurioje išdėstytas bandinys 24, apimantis erdvinių mikroobjektų sankaupas 25 (Pav. 5), kur tiriamasis erdvinis mikroobjektas 11 yra viena iš pasirinktų erdvinių mikroobjektų sankaupų 25, kuri gali susidėti iš vienos ar kelių ar daugybės biologinių objektų audinių ląstelių. Ant korpuso 1 vertikaliosios dalies išdėstyta pirmoji vertikalaus pozicionavimo priemonė 4, susieta su atskira vertikalaus pozicionavimo pavara (brėžinyje neparodyta). Prie pirmosios vertikalaus pozicionavimo priemonės 4 pritvirtintas mikroskopas 5, kur vertikalaus pozicionavimo priemonė 4, skirta šviesos pluošto fokusavimo atstumui z-ašies kryptimi reguliuoti. Ant korpuso 1 vertikaliosios dalies taip pat yra antroji vertikalaus pozicionavimo priemonė 6, išdėstyta per pasirinktą horizontalų atstumą nuo pirmosios vertikalaus pozicionavimo priemonės 4 ir susieta su kita atskira vertikalaus pozicionavimo pavara (brėžinyje neparodyta). Prie antrosios vertikalaus pozicionavimo priemonės 6 pritvirtintas elektrocheminių savybių matavimo elektrodas 7. Antroji vertikalaus pozicionavimo priemonė 6, skirta minėto elektrodo 7 atstumui iki tiriamojo erdvinio mikroobjekto 11 paviršiaus z-ašies kryptimi reguliuoti. Paminėtos pozicionavimo priemonės (2, 4, 6) yra valdomos naudojant judesio valdymo bei duomenų surinkimo ir apdorojimo įrenginį 8, kuris komunikuodamas su kompiuterio 9 procesoriumi per Ethernet duomenų magistralę priima judesio komandas ir pagal jas generuoja pozicionavimo priemonių (2, 4, 6) valdymo impulsus bei persiunčia gautus ir skaitmeniškai apdorotus matavimo duomenis į pagrindinį kompiuterį 9.

[0052] Valdymo signalai pozicionierių pavarų žingsniniams varikliams formuojami judesių valdiklyje 8, pagal valdymo komandas 22, kurios generuojamos pagrindiniame procesoriuje 21, atsižvelgiant į vartotojo pasirinktą erdvinį mikroobjektą 11 bei sugeneruotą skenavimo trajektoriją (Pav. 3). Visa sistema montuojama ant apsaugoto nuo aplinkos virpesių pagrindo, dažniausiai ant antivibracinio stalo. Tokia sistema leidžia gauti ryškų optinį vaizdą ir išvengti objekto vaizdo kontūro suliejimo. Elektrocheminių savybių matavimo elektrodas 7 yra sumontuotas ant atskiros vertikalios ašies, kuri leidžia jam priartėti prie tiriamojo erdvinio mikroobjekto 11, matuojant nuotėkio srovę ir tiriant realų atstumą nuo elektrodo 7 jautriojo paviršiaus iki tiriamojo erdvinio mikroobjekto 11 paviršiaus. Horizontalus atstumas nuo mikroskopo 5 optinės ašies iki elektrocheminių savybių matavimo elektrodo 7 vertikalios ašies yra fiksuotas ir sukalibruotas, naudojant specialų bandinį ir saugomas sistemos valdiklyje kaip sistemos parametras. Judesių valdiklis 8 yra sudarytas iš dviejų dalių - pozicionierių pavarų valdymo sistemos (13, 14, 15) ir elektrocheminių duomenų surinkimo ir perdavimo sistemos 16.

[0053] Sistemos valdymas vykdomas kompiuteriu 9, kuris valdo pozicionierių pavaras kontroliuojantį mikrokompiuterį 13 ir apdoroja gautą vaizdą iš optinio mikroskopo 5 bei valdo pozicionieriaus judesio trajektoriją, nukreipiant elektrocheminio matavimo elektrodą į aptiktą tiriamąjį objektą 11. Kompiuteris 9 su judesiu valdikliu 8 susietas per tinklo 17 ir USB 18 valdiklius.

[0054] Kompiuterio 9 procesorius 21 yra sukonfigūruotas taip, kad elektrocheminių savybių matavimo elektrodo 7 matavimų duomenys pagal kuriuos yra nustatomas tiriamo mikroobjekto aukštis ir elektrocheminis aktyvumas matuojamuose taškuose yra suliejami su optiniais duomenimis, gautais per USB duomenų magistralę iš mikroskopo 5 bei vaizdo jutiklio 3, ir realiu laiku pateikiami kompiuterio ekrane 10 bei įrašomi į jo atmintį. Duomenų suliejimo metu kuriamas matavimo taškų trimatis masyvas, kuriame saugomos matavimo taškų koordinatės, kurios yra sutapdinamos su optiniu vaizdu naudojant pozicionavimo priemonių koordinates, o objekto aukštis surandamas pagal elektrocheminio matavimo duomenis. Šis masyvas naudojamas erdvinio mikroobjekto saugojimui. Gautas erdvinis mikroobjekto paviršiaus matavimų rezultatas sutapatinamas su optiniu vaizdu iš mikroskopo, tokiu būdu sukuriant bendrą erdvinį jungtinį mikroobjekto paviršiaus vaizdą.

[0055] Tiriamo mikroobjekto matmenų ir paviršiaus reljefo nustatymo sistemos, kurios aparatūros sudėtis pateikiama Pav.1a, ir Pav.1b veikimo principas parodytas Pav. 2. Sistemos veikimas prasideda nuo tiriamojo objekto 11 pasirinkimo iš bandinio 24. Operatoriui pradėjus matavimą, pirmiausiai yra užduodamos komandos pozicionavimo priemonės 2 pavarai pozicionuoti bandinį 24 optinio mikroskopo 5 matavimo lauke. Naudojant vertikalaus pozicionavimo priemonės 4 pavarą sureguliuojamas fokusavimo atstumas ir padaroma bandinio 24 ploto nuotrauka. Kitame žingsnyje yra užfiksuojamas vaizdas iš apačios vaizdo jutikliu 3, kuriame matome realaus mastelio bandinio 24 šešėlį ir jo kontūrą. Gauti duomenys iš mikroskopo 5 ir jutiklio 3 perduodami į kompiuterio 9 atmintį 19 per USB valdiklį 18. Toliau gauti duomenys yra apdorojami centriniame procesoriuje CPU pagal algoritmą 20, kuris parodytas Pav. 3. Iš jutikliu 3 ir mikroskopu 5 užfiksuoto bandinio vaizdo (Pav.5) išskiriamos vietos kur matomos mikroobjektų sankaupos (dominančios sritys) 25. Jei mikroobjektų sankaupos neišskiriamos tada siunčiamas klaidos pranešimas ir procesas stabdomas, jei sankaupos aptinkamos, tuomet pasirenkama iš mikroobjektų sankaupų viena dominanti sankaupa 25 kaip tiriamasis erdvinis mikroobjektas 11. Naudojant pozicionavimo priemonės 2 pavarą tiriamasis erdvinis mikroobjektas 11 perstumiamas taip, kad mikroskopas 5 būtų virš pasirinkto tiriamojo erdvinio mikroobjekto 11 centro ir tuomet jis fotografuojamas mikroskopu 5, o pagal vaizdo jutiklio 3 duomenis, nustatomos pasirinkto tiriamojo mikroobjekto 11 kontūras (šešėlis) ir jo padėtis ROI koordinatėse (Region of interest - vietinės objekto aplinkos koordinatės).

[0056] Atlikus vaizdų, gautų iš mikroskopo 5 ir jutiklio 3 analizę kompiuterio 9 procesoriuje yra suformuojamas valdymo komandų 22 rinkinys, pozicionierių 2, 4, 6 pavaroms bei potenciostatui 16, kuris yra įrašomas į atmintį. Potenciostato 16 valdymo komandos bei jo matavimo duomenys perduodami per USB valdiklį 18. Pavarų valdymo komandos per tinklo valdiklį 17 perduodamos į judesio valdymo bei duomenų surinkimo sistemą 8, kur mikrokompiuteris 13, naudodamas programinę įrangą LinuxCNC 14, paverčia jas fiziniais pavarų variklių valdymo signalais ir perduoda juos pavarų valdikliui 15, kur šie signalai yra atitinkamai moduliuojami ir perduodami pozicionavimo priemonių (2, 4, 6) pavaroms kaip maitinimo įtampa. Toliau pasirenkamas tiriamojo erdvinio mikroobjekto 11, elektrocheminio tyrimo režimas, nurodant prašomus skenavimo parametrus, matavimo taškų tankį ir kiekį bei skenavimo greitį, jeigu per tam tikrą laiką operatorius neišrenka mikroobjekto 11 arba nenurodo skenavimo parametrų, išsiunčiamas klaidos pranešimas ir procesas stabdomas. Kitame etape naudojant pozicionavimo priemonės 2 pavarą tiriamasis erdvinis mikroobjektas 11 perstumiamas taip, kad elektrocheminių savybių matavimo elektrodas 7 būtų virš tiriamojo erdvinio mikroobjekto 11 centro. Palaipsniui, su vertikalaus pozicionavimo priemonės 6 pavara, artinant elektrocheminių savybių matavimo elektrodą 7 prie tiriamojo mikroobjekto 11, atliekamas tiriamojo mikroobjekto 11 paviršiaus elektrocheminio aktyvumo matavimas, kurio metu nustatomas tikrasis mikroobjekto aukštis pasirinktame skenavimo taške.

[0057] Pagal operatoriaus ankstesniame etape kompiuteryje 9 įvestus skenavimo parametrus bei mikroskopu 5, jutikliu 3 nustatytą objekto dydį suformuojama skenavimo trajektorija ir atliekamas tiriamojo erdvinio mikroobjekto 11 skenavimas elektrocheminių savybių matavimo elektrodu 7, kurio metu tiriamas mikroobjektas 11 pozicionieriumi 4 yra perstumiamas pagal nustatytą trajektoriją fiksuoto dydžio žingsniais elektrocheminių savybių matavimo elektrodo 7 atžvilgiu.

[0058] Žingsnio dydis apsikaičiojamas pagrindiniame procesoriuje pagal operatoriaus užduotą matavimo taškų tankį ir skaičių. Kiekviename matavimo taške yra atliekamas elektrocheminio aktyvumo matavimas, gautas matavimo rezultatas yra susiejamas su realiomis pozicionavimo priemonių koordinatėmis matuojamame taške ir kaip vienas trimačio masyvo elementas įrašomas kompiuterio atmintyje.

[0059] Baigus skenavimą visos pavaros gražinamos į pradines pozicijas ir automatinis procesas sustabdomas.

[0060] Mikroobjektų matmenų ir reljefo nustatymo sistemoje taikomas jutiklių (5, 3), pazicionavimo priemonių (2, 4, 6) koordinačių ir elektrocheminių matavimų sistemos (7, 16) duomenų suliejimo algoritmas parodytas Pav. 4. Duomenų suliejimas atliekamais keliais etapais, naudojant duomenis iš optinio mikroskopo 5, vaizdo jutiklio 3 bei elektrocheminių matavimų sistemos sudarytos iš elektrocheminių savybių matavimo elektrodo 7 ir potenciostato 16. Skenavimo metu vaizdo jutiklis 3 naudojamas, kaip grįžtamojo ryšio elementas, pagal jo duomenis yra koreguojama pozicionieriaus 2 pavaros eiga, užtikrinant, kad elektrodas 7 neišeitų už skenavimo zonos ribų.

[0061] Atlikus skenavimą, pagal atmintyje sukauptus matavimų rezultatus bei pavarų valdymo komandose užduotas koordinates, centriniame procesoriuje atliekamas galutinis visų trijų tipų duomenų sujungimas, būtent sujungiami mikroskopo 5, vaizdo jutiklio 3 bei skenuojančio elektrocheminių savybių matavimo elektrodo (7), susieto su pozicionavimo priemonių (2, 4, 6) padėties koordinatėmis, duomenys. Pozicionavimo priemonių (2, 4, 6) koordinatės žinomos pagal tai koks skenavimo žingsnių skaičius buvo užduotas. Duomenų sujungimu suformuojamas erdvinio tiriamojo mikroobjekto topografinių savybių žemėlapis 23, kuriame pateikiamas optinis tiriamojo erdvinio mikroobjekto vaizdas su realiomis jo paviršiaus taškų koordinatėmis bei jo elektrocheminio aktyvumo matavimo rezultatais, tirtuose skenavimo taškuose, pagal kuriuos nustatomas tiriamojo objekto aukštis minėtuose taškuose. Gautas savybių žemėlapis įrašomas į kompiuterio atmintį bei realiu laiku atvaizduojamas ekrane 10.

Apibrėžtis

1. Erdvinio mikroobjekto matmenų ir jo paviršiaus reljefo nustatymo sistema, generuojant tiriamojo erdvinio mikroobjekto (11) sudėtinį vaizdą, apimanti korpusą, kuriame sumontuoti mikroskopas (5), laikiklis (12), skirtas tiriamajam erdviniam mikroobjektui (11) išdėstyti, pozicionavimo priemonė, skirta minėtam laikikliui (12) ir mikroskopui (5) paslinkti vienas kito atžvilgiu išilgai x-ašies ir (arba) išilgai y-ašies ir (arba) išilgai z-ašies tam, kad tiriamasis erdvinis mikroobjektas (11) išsidėstytų pasirinktoje padėtyje atžvilgiu mikroskopo (5) optinės ašies, kompiuterį su programuojamu procesoriumi, palaikančiu ryšį su mikroskopu (5) ir suprogramuotu gauti bendrą tiriamojo mikroobjekto erdvinį vaizdą, b e s i s k i r i a n t i tuo, kad sistemoje numatyti optinis jutiklis (3) ir elektrocheminių savybių matavimo elektrodas (7), o korpuse (1) sumontuota pozicionavimo priemonė apima:

- horizontalaus pozicionavimo priemonę (2), turinčią laisvės laipsnius išilgai x-y ašių,

- pirmą vertikalaus pozicionavimo priemonę (4), turinčią laisvės laipsnį išilgai z-ašies, ir

- antrą vertikalaus pozicionavimo priemonę (6), turinčią laisvės laipsnį išilgai z-ašies, bei išdėstytą korpuse per pasirinktą horizontalų atstumą nuo pirmosios vertikalaus pozicionavimo priemonės (4), kur

prie horizontalaus pozicionavimo priemonės (2) yra pritvirtintas optinis jutiklis (3), virš kurio pritvirtintas laikiklis (12), kuriame išdėstytas tiriamasis erdvinis mikroobjektas (11),

minėtas mikroskopas (5) pritvirtintas prie pirmosios vertikalaus pozicionavimo priemonės (4), o elektrocheminių savybių matavimo elektrodas (7) pritvirtintas prie antrosios vertikalaus pozicionavimo priemonės (6), kur

horizontalaus pozicionavimo priemonė (2) gali judėti x-y ašių kryptimis bei išsidėstyti pasirinktose padėtyse mikroskopo (5) bei elektrocheminių savybių matavimo elektrodo (7) vertikalių ašių atžvilgiu, kur

sistemos veikimo metu, kai tiriamas erdvinis mikroobjektas (11) yra mikroskopo (5) matymo lauke, jis fotografuoja tiriamąjį erdvinį mikroobjektą, o optinis jutiklis (3) fiksuoja tiriamojo erdvinio mikroobjekto (11) tikro dydžio kontūrą, bei duomenys iš mikroskopo (5) ir optinio jutiklio (3) perduodami į kompiuterio (9) procesorių ir jo atmintį;

kai tiriamasis erdvinis mikroobjektas (11) horizontalaus pozicionavimo priemonės (2) dėka atsiranda elektrocheminių savybių matavimo elektrodo (7) matavimo lauke, kuriame vykdomas mikroobjekto žingsninis skenavimas x-y plokštumoje, apibrėžtoje minėto tiriamojo mikroobjekto (11) kontūru, pagal kompiuterio (9) procesoriumi nustatytą trajektoriją ir skenuojamų taškų skaičių bei jų tankį, kur kiekviename skenuojamame taške elektrocheminių savybių matavimo elektrodas (7) matuoja elektrocheminį aktyvumą, kuris susiejamas su realiomis pozicionavimo priemonių (2) ir (6) koordinatėmis kiekviename skenuojamame taške ir įrašomas į kompiuterio (9) atmintį,

kompiuterio (9) procesorius suprogramuotas taip, kad atmintyje įrašyti minėti duomenys gauti iš mikroskopo (5), optinio jutiklio (3) ir iš elektrocheminių savybių matavimo elektrodo (7), kurio duomenys susieti su skenuojamų taškų koordinatėmis, yra suliejami, gaunant bendrą tiriamojo erdvinio mikroobjekto vaizdą su realiais jo matmenimis ir jo paviršiaus reljefu.

2. Sistema pagal 1 punktą, kad b e s i s k i r i a n t i tuo, kad skenuojamame taške elektrocheminių savybių matavimo elektrodo (7) matuojamo elektrocheminio aktyvumo susiejimas su realiomis pozicionavimo priemonių (2, 6) koordinatėmis kiekviename skenuojamame taške yra gaunamas pagal valdymo komandas (22), kurios generuojamos pagrindiniame procesoriuje (21), atsižvelgiant į vartotojo pasirinkto tiriamojo erdvinio mikroobjekto (11) dydį ir formą, tokiu būdu sukuriant skenavimo elektrocheminių savybių matavimo elektrodu (7) trajektoriją.

3. Sistema pagal bet kurį iš 1–2 punktų, b e s i s k i r i a n t i tuo, kad tiriamas erdvinis mikroobjektas (11) gali būti pasirinktas iš biologinių objektų, tokių kaip žmogaus, gyvūnų ar vienaląsčių organizmų audinio ląstelės.

4. Sistema pagal 3 punktų, b e s i s k i r i a n t i tuo, kad tiriamas erdvinis mikroobjektas gali apimti vieną, kelias ar daugybę minėtų ląstelių.

5. Erdvinio mikroobjekto matmenų ir jo paviršiaus reljefo nustatymo būdas, generuojant tiriamojo erdvinio mikroobjekto (11) sudėtinį vaizdą, naudojant mikroskopą (5), b e s i s k i r i a n t i s tuo, kad apima šiuos etapus:

- fotografuoja tiriamojo erdvinio mikroobjekto (11) vaizdą iš viršaus mikroskopu (5) ir duomenis perduoda į kompiuterio (9) atmintį,

- fiksuoja tiriamojo erdvinio mikroobjekto (11) tikro dydžio kontūrą optiniu jutikliu (3),

- perstumia tiriamąjį erdvinį mikroobjektą (11) į elektrocheminių savybių matavimo elektrodo (7) matavimo lauką,

- elektrocheminių savybių matavimo elektrodu (7) skenuoja tiriamąjį erdvinį mikroobjektą (11) x-y plokštumoje, apibrėžtoje minėtu mikroobjekto (11) kontūru, pagal kompiuterio (9) procesoriumi nustatytą trajektoriją ir užduotą skenuojamų taškų skaičių bei jų tankį, kur kiekviename skenuojamame taške elektrocheminių savybių matavimo elektrodas (7) matuoja elektrocheminį aktyvumą, pagal kurį nustatomas mikroobjekto aukštis skenuojamame taške,

- susieja išmatuotą elektrocheminį aktyvumą kiekviename taške su realiomis atitinkamai kiekvieno taško koordinatėmis ir gautus duomenis perduoda į kompiuterio (9) atmintį,

- kompiuterio procesoriuje įdiegtos programos dėka gautus duomenis iš mikroskopo (5) ir optinio jutiklio (3), bei duomenis iš elektrocheminių savybių matavimo elektrodo (7), susietus atitinkamai su kiekvieno taško koordinatėmis, sulieja, gaunant bendrą tiriamojo erdvinio mikroobjekto vaizdą su realiais jo matmenimis ir jo paviršiaus reljefu.

Brėžiniai